English
中文版
海螺集团
大规模定制平台
创新平台
互联网平台
首页
关于海螺
公司简介
组织架构
子公司
公司资讯
公司新闻
党群工作
媒体聚焦
行业资讯
子公司资讯
投资者关系
公告通函
业绩报告
公司资料
股东研究
最新股市行情
投资者服务
投资者活动
深交所互动易
业务与产品
产品介绍
出口业务
营销服务
营销网络
人才天地
人才战略
天猫旗舰店
——
各地子公司
——
河南省华北工业塑料有...
郑州康宁特环境工程科...
河南康宁特环保科技股...
海南海螺新材科技有限...
河南海螺嵩基新材料有...
天河(保定)环境工程有...
海螺建材(泰国)有限公...
缅甸海螺(曼德勒)绿色...
芜湖基地公司
唐山海螺型材有限责任...
英德海螺型材有限责任...
宁波海螺塑料型材有限...
新疆海螺型材有限责任...
成都海螺型材有限责任...
山东海螺型材有限责任...
宝鸡海螺型材有限责任...
上海海螺型材有限责任...
芜湖海螺生态家居科技...
芜湖海螺挤出装备有限...
芜湖海螺门窗公司简介...
公告通函
业绩报告
公司资料
股东研究
最新股市行情
投资者服务
投资者活动
深交所互动易
首页
>
投资者关系
>
投资者活动
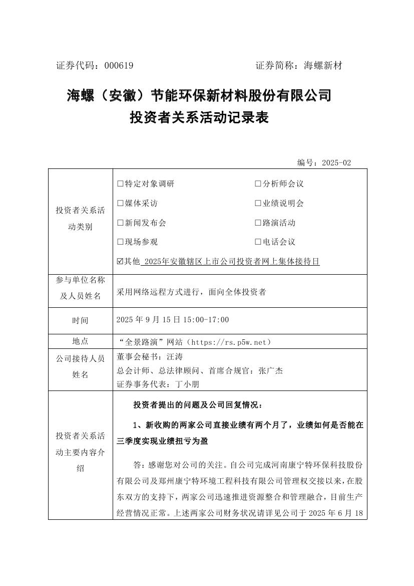
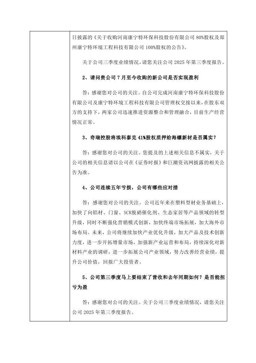
2025年9月15日投资者关系活动记录表
发布时间:2026-04-01 10:28
来源: